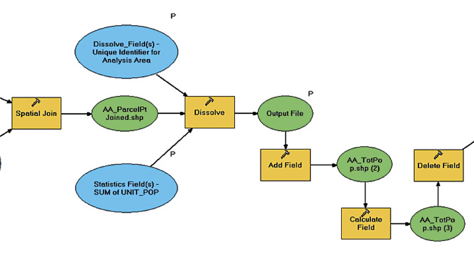
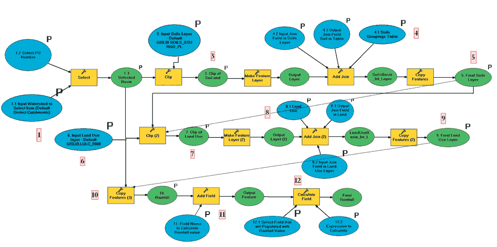
Esri Model Builder
Esri Model Builder - Where to create a model. Modelbuilder is how you create models and model tools. Model builder in arcgis automates your gis workflows. Edit existing models (for example, to add steps to a workflow) run models; Creating model parameters allows you to turn your model into a useful tool—you can use the tool with different data, you can add it to other models, and use it in scripts. Immediately execute a tool sequence you've created and create tools that you. We show you how to create custom toolboxes and export models as python scripts. Iteratively process every feature class, raster, file, or table in a. There are two primary uses of modelbuilder: Learn more about using the logical tools in modelbuilder. The workflow for using modelbuilder (beta) consists of the following steps: Today, we’ll explore how to use arcgis survey123 within arcgis experience builder to streamline survey population with just a click on the map. The feature class to feature class (deprecated) allowed dynamic output name using string variables, which was very useful for adding timestamps and differentiating model runs. Build a model by adding and connecting data and tools. Creating model parameters allows you to turn your model into a useful tool—you can use the tool with different data, you can add it to other models, and use it in scripts. Validate data and tools in a model; Build a model by adding and connecting data and tools. Create a model models are created or opened. Learn more about using the logical tools in modelbuilder. There are two primary uses of modelbuilder: Iteratively process every feature class, raster, file, or table in a. Arcgis experience builder helps thousands of professionals create and share immersive web apps that feature gis data and content—without writing code. Validate data and tools in a model; There are two primary uses of modelbuilder: Edit existing models (for example, to add steps to a workflow) run models; Validate data and tools in a model; How to organize your model, choosing the right model tools, when to use inline variable substitution, creating choice lists and restricting input type,. Today, we’ll explore how to use arcgis survey123 within arcgis experience builder to streamline survey population with just a click on the map. Build a model by adding and connecting. We show you how to create custom toolboxes and export models as python scripts. Validate data and tools in a model; Modelbuilder is how you create models and model tools. How to organize your model, choosing the right model tools, when to use inline variable substitution, creating choice lists and restricting input type,. We are very excited to announce that. Modelbuilder in arcgis pro allows you to do the following: Where to create a model. We are very excited to announce that modelbuilder is now available in arcgis online! We show you how to create custom toolboxes and export models as python scripts. Today, we’ll explore how to use arcgis survey123 within arcgis experience builder to streamline survey population with. Creating model parameters allows you to turn your model into a useful tool—you can use the tool with different data, you can add it to other models, and use it in scripts. Modelbuilder in arcgis allsource allows you to do the following: Iteratively process every feature class, raster, file, or table in a. Edit existing models (for example, to add. Iteratively process every feature class, raster, file, or table in a. Modelbuilder in arcgis allsource allows you to do the following: Arcgis experience builder helps thousands of professionals create and share immersive web apps that feature gis data and content—without writing code. • switching to pro requires a shift in mindset from a map centric, to a. There are two. Modelbuilder in arcgis allsource allows you to do the following: Iteratively process every feature class, raster, file, or table in a. Iteratively process every feature class, raster, file, or table in a. Immediately execute a tool sequence you've created and create tools that you. Arcgis experience builder helps thousands of professionals create and share immersive web apps that feature gis. Build a model by adding and connecting data and tools. Modelbuilder is how you create models and model tools. Video ini membahas cara mempergunakan fitur model builder pada aplikasi arcgis pro,fitur ini sangat bermanfaat khususnya dalam mempercepat proses pekerjaan y. How to organize your model, choosing the right model tools, when to use inline variable substitution, creating choice lists and. Modelbuilder is how you create models and model tools. Today, we’ll explore how to use arcgis survey123 within arcgis experience builder to streamline survey population with just a click on the map. Iteratively process every feature class, raster, file, or table in a. Creating model parameters allows you to turn your model into a useful tool—you can use the tool. In this tutorial, the model built in the executing tools in modelbuilder tutorial is made into a useful tool by. Build a model by adding and connecting data and tools. How to organize your model, choosing the right model tools, when to use inline variable substitution, creating choice lists and restricting input type,. There are two primary uses of modelbuilder:. Edit existing models (for example, to add steps to a workflow) run models; Create a model models are created or opened. Video ini membahas cara mempergunakan fitur model builder pada aplikasi arcgis pro,fitur ini sangat bermanfaat khususnya dalam mempercepat proses pekerjaan y. Create a model, add and connect data and tools, and run the model. • switching to pro requires a shift in mindset from a map centric, to a. We show you how to create custom toolboxes and export models as python scripts. Creating model parameters allows you to turn your model into a useful tool—you can use the tool with different data, you can add it to other models, and use it in scripts. The following model is used to overlay country boundaries with a layer. Immediately execute a tool sequence you've created and create tools that you. Iteratively process every feature class, raster, file, or table in a. Learn more about using the logical tools in modelbuilder. There are two primary uses of modelbuilder: Arcgis experience builder helps thousands of professionals create and share immersive web apps that feature gis data and content—without writing code. The feature class to feature class (deprecated) allowed dynamic output name using string variables, which was very useful for adding timestamps and differentiating model runs. How to organize your model, choosing the right model tools, when to use inline variable substitution, creating choice lists and restricting input type,. Modelbuilder is how you create models and model tools.Run Raster calculator in Model builder Esri Community
Tutorial ARCGIS Cap.2210 Model Builder Modelo en ArcScene YouTube
ModelBuilder 101 For ArcGIS Pro users who want to automate workflows
ArcGIS Pro 2.8.4 A model builder tool fails to re... Page 2 Esri
Model Builder Map Tutorial Arc GIS Pro YouTube
1Bringing GIS Modeling to the New ArcGIS Generation
Build Smart 3D Cities in Minutes with GameChanging Esri CityEngine 2016
ArcGIS Pro 2.6 Model Builder Calculate Field or C... Esri Community
model builder arcgis pro select, zoom, label par... Esri Community
Example Using ModelBuilder in ArcGIS Pro YouTube
We Are Very Excited To Announce That Modelbuilder Is Now Available In Arcgis Online!
Modelbuilder In Arcgis Pro Allows You To Do The Following:
Build A Model By Adding And Connecting Data And Tools.
Model Builder In Arcgis Automates Your Gis Workflows.
Related Post:








