How To Build A Distortion Pedal
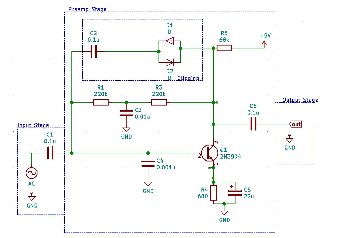
How To Build A Distortion Pedal - Up to 4% cash back ignite sonic fury with the driftwood amplifier‘s „heavy hatchet distortion“ pedal. Getting started with building your own guitar pedals can be daunting. Learn the design of a basic distortion circuit with my diy kit which includes a complete guide on how to customize the sound of the distortion guitar pedal. When it comes to distortion, almost every electric guitar player has faced the. So first you need to pick the type of distortion you want and then pick the diodes that match that sort of sound! These schematics outline the components and circuitry needed. I prepared for you a complete diy kit that will help you to understand how to build and customize a distortion pedal. You will need some basic tools, components, and a soldering iron. I go through the entire process of building a rat distortion guitar pedal clone.00:00 intro1:10 components overview4:30 soldering resistors6:13 soldering dio. Building your own distortion guitar pedal is a great way to learn about electronics and explore different sound possibilities. Getting started with building your own guitar pedals can be daunting. Simple guitar pedal schematics provide a great starting point for those interested in diy electronics and guitar effects. Every time you click the remake icon, the plugin automatically creates a random new distortion pedal for you to try. By understanding the schematic, one can experiment. Learn the design of a basic distortion circuit with my diy kit which includes a complete guide on how to customize the sound of the distortion guitar pedal. Here is a chart of. So first you need to pick the type of distortion you want and then pick the diodes that match that sort of sound! Building your own distortion guitar pedal is a great way to learn about electronics and explore different sound possibilities. Let's take a look at a basic distortion pedal, and go from there. The diodes in a distortion pedal are what make a distortion pedal a distortion pedal! It does this by randomising. Simple guitar pedal schematics provide a great starting point for those interested in diy electronics and guitar effects. These schematics outline the components and circuitry needed. For this project, i will be using a design created by tone charm audio, and. Distortion pedals are made using a minimum of the two most important things, namely. Realizing i could combine my two favorite interests, i decided to try learning how to build guitar pedals. Getting started with building your own guitar pedals can be daunting. Learn the design of a basic distortion circuit with my diy kit which includes a complete guide on how to customize the sound of the distortion guitar pedal. These circuits tend. Learn the design of a basic distortion circuit with my diy kit which includes a complete guide on how to customize the sound of the distortion guitar pedal. You will need some basic tools, components, and a soldering iron. The diodes in a distortion pedal are what make a distortion pedal a distortion pedal! These circuits tend to be a. Every time you click the remake icon, the plugin automatically creates a random new distortion pedal for you to try. Getting started with building your own guitar pedals can be daunting. Learn the design of a basic distortion circuit with my diy kit which includes a complete guide on how to customize the sound of the distortion guitar pedal. You. Realizing i could combine my two favorite interests, i decided to try learning how to build guitar pedals. Getting started with building your own guitar pedals can be daunting. If you want to build your own distortion pedal, this video goes through the electra distortion circuit, how it works, and how to add gain control, tone, and volume to it,. Getting started with building your own guitar pedals can be daunting. Every time you click the remake icon, the plugin automatically creates a random new distortion pedal for you to try. These circuits tend to be a lot simpler and have a lot few parts, so they’re good to. I go through the entire process of building a rat distortion. Heads up in advance, these easy to make guitar pedals are pretty much all boost, fuzz, or distortion. Every time you click the remake icon, the plugin automatically creates a random new distortion pedal for you to try. In this video, i will guide you through the process of building a simple distortion circuit on a breadboard using just one. Distortion pedals are made using a minimum of the two most important things, namely the preamplifier section and the diode clipping circuit. Up to 4% cash back ignite sonic fury with the driftwood amplifier‘s „heavy hatchet distortion“ pedal. Let's take a look at a basic distortion pedal, and go from there. You can also check out the arduino guitar tuner. In this video, i will guide you through the process of building a simple distortion circuit on a breadboard using just one transistor and a few other components like a diode,. I prepared for you a complete diy kit that will help you to understand how to build and customize a distortion pedal. Realizing i could combine my two favorite. You will need some basic tools, components, and a soldering iron. Up to 4% cash back ignite sonic fury with the driftwood amplifier‘s „heavy hatchet distortion“ pedal. Included ebook will help you to understand how the. Here is a chart of. Learn the design of a basic distortion circuit with my diy kit which includes a complete guide on how. For this project, i will be using a design created by tone charm audio, and. Getting started with building your own guitar pedals can be daunting. Simple guitar pedal schematics provide a great starting point for those interested in diy electronics and guitar effects. I prepared for you a complete diy kit that will help you to understand how to build and customize a distortion pedal. I go through the entire process of building a rat distortion guitar pedal clone.00:00 intro1:10 components overview4:30 soldering resistors6:13 soldering dio. Learn the design of a basic distortion circuit with my diy kit which includes a complete guide on how to customize the sound of the distortion guitar pedal. So first you need to pick the type of distortion you want and then pick the diodes that match that sort of sound! Realizing i could combine my two favorite interests, i decided to try learning how to build guitar pedals. Let's take a look at a basic distortion pedal, and go from there. Building or modifying a distortion pedal using a schematic can be a rewarding diy project for guitarists and electronics enthusiasts. Heads up in advance, these easy to make guitar pedals are pretty much all boost, fuzz, or distortion. Distortion pedals are made using a minimum of the two most important things, namely the preamplifier section and the diode clipping circuit. My goal with this build is to take inspiration from the kingsley pedals that have gained a lot of popularity for being really great sounding tube driven over. In this project, we will build a basic distortion pedal for guitars using a simple circuit. It does this by randomising. When it comes to distortion, almost every electric guitar player has faced the.How to Design a Distortion Pedal Circuit YouTube
Distortion Pedal Schematic Explained Build Your Own Guitar D
Distortion Pedal Schematic Explained Build Your Own Guitar D
Distortion Pedal Schematic Diagram Circuit Diagram
How To Build A Distortion Pedal
How to Build a RAT Distortion Pedal For Under 27 YouTube
How To Set Up A Distortion Pedal
Diy Distortion Pedal Schematic
Just finished my first pedal, a simple distortion circuit r/diypedals
How To Build A Distortion Pedal
If You Want To Build Your Own Distortion Pedal, This Video Goes Through The Electra Distortion Circuit, How It Works, And How To Add Gain Control, Tone, And Volume To It, Eventually.
You Can Also Check Out The Arduino Guitar Tuner Circuit If You Are Looking For More Guitar.
By Understanding The Schematic, One Can Experiment.
Here Is A Chart Of.
Related Post:








